I am interested in large-scale simulation for artistic recreation. I find a lot of the patterns and chaotic dynamics found in the natural world quite beautiful, as I'm sure most people do. In a sort of "aesthetically"-driven pursuit of replicating this, I hope I can learn more about a wide array of fields and potentially produce novel results.
Although in general I wish to make use of geo-physical simulation for planet-scale landform generation, in this work I am particularly building up to modelling mantle convection and the interactions between the mantle and the lithosphere. With such results, as I wish to create a pseudo-real-time simulation, I will look into approximation methods that utilize modern techniques from deep learning.
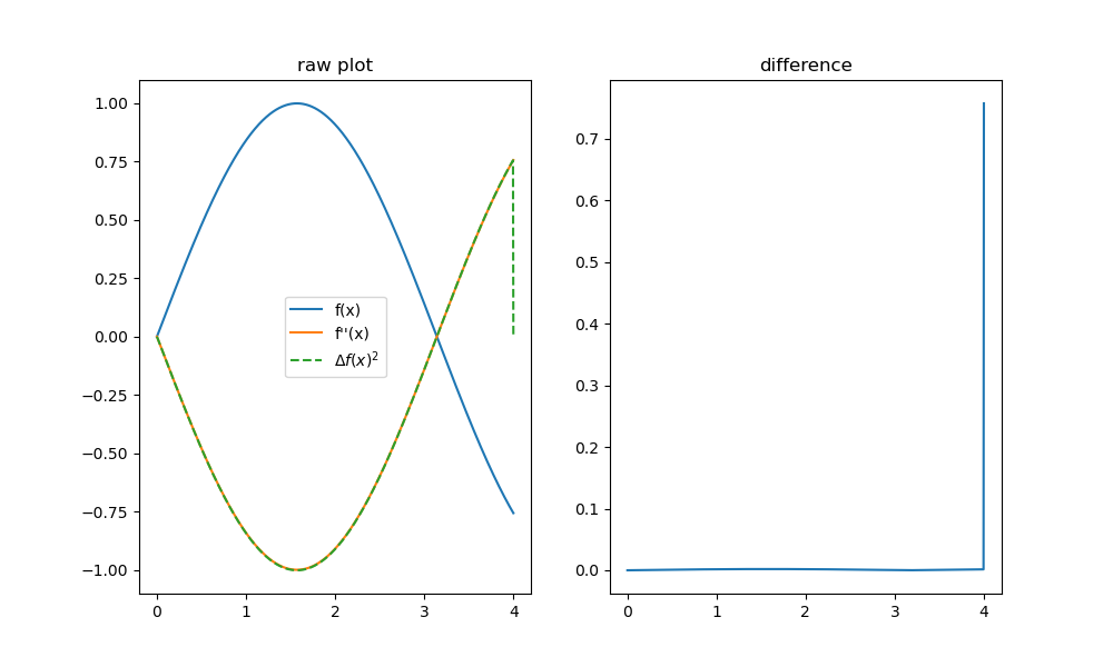
There are many ways to calculate the slope of the secant line at a point .
Ofcourse, for the numerical approach instead of a continuum of values for a function , we have the descretization over the ordered set of sample points . Each is thus sampled a distance of away from the last point, over a domain region .
Recall the Taylor Series for a function , evaluated at some for a given ,
If we were to take the forward difference approach, consider taking the Taylor series expansion at , given ,
Thus, as an approximation for using our forward difference approach yields,
Let represent our approximation of . The truncation error is then given by,
If we were to instead look into the central difference method, first take the following Taylor series expansion,
Combining and simplifying equations (1) and (2),
The central difference approximation then becomes,
The truncation error for this method is noticeably much less than that of the forward difference method. Thus, moving forward throughout this work when taking gradients we will assume the central difference method unless stated otherwise.
This ofcourse leads to the requirement for boundary conditions.
Consider when , our update rule yields
.
Likewise at ,
.
One way to get around this is to assume local-continuation at the bounds,
Programmatically this can be represented by the following, where f
denotes the function and ff its derivative, .
x = np.linspace(rmin,rmax,n)
y = f(x)
yy = ff(x)
diff = np.zeros(n)
h = (rmax - rmin) / n
recip = 1.0 / (2*h)
# central difference
diff[1:-1] = (y[2:] - y[:-2]) * recip
# boundary conditions
bot_diff = y[0] - (y[1] - y[0])
diff[0] = (y[1] - bot_diff) * recip
top_diff = y[-1] + (y[-1] - y[-2])
diff[-1] = (top_diff - y[-2]) * recip

For a second order derivative, there is an altered form for the centred difference,
This yields,
Programatically, this is very similar to the previous example.
x = np.linspace(rmin,rmax,n)
y = f(x)
yy = ff(x)
diff = np.zeros(n)
h = (rmax - rmin) / n
recip = 1.0 / (h**2)
# central difference
diff[1:-1] = (y[2:] + y[:-2] - 2*y[1:-1]) * recip
# boundary conditions
bot_diff = y[0] - (y[1] - y[0])
diff[0] = (y[1] + bot_diff - 2*y[0]) * recip
top_diff = y[-1] + (y[-1] - y[-2])
diff[-1] = (top_diff + y[-2] - 2*y[-1]) * recip

Considering the multivariate case as an extension of the single variable derivation from prior,
As you can expect, this requires boundary conditions for all on the boundary of our target region . In the following implementation, I let the boundary be simply zero. Notice the effect this has in the residual plots,
h = (rmax - rmin) / n
recip = 1.0 / (2*h)
X = np.linspace(rmin, rmax, n)
Y = np.linspace(rmin, rmax, n)
x,y = np.meshgrid(X,Y)
z = f(x,y)
zx = fx(x,y)
zy = fy(x,y)
z_bounds = np.zeros([n+2, n+2])
z_bounds[1:-1,1:-1] = z
# central differences
grad = np.zeros([n, n, 2])
grad[:,:,0] = z_bounds[1:-1, 2:] - z_bounds[1:-1, :-2] # f_x
grad[:,:,1] = z_bounds[2:, 1:-1] - z_bounds[:-2, 1:-1] # f_y
grad *= recip

Likewise, the second order extension is,
z2 = 2 * z_bounds[1:-1, 1:-1]
grad = np.zeros([n, n, 2])
grad[:,:,0] = z_bounds[1:-1, 2:] + z_bounds[1:-1, :-2] - z2 # f_xx
grad[:,:,1] = z_bounds[2:, 1:-1] + z_bounds[:-2, 1:-1] - z2 # f_yy
grad *= recip

Laplace's equation is given by the following,
From the work done in the prior section, we can find an expression for the approximate value of ,
Notice is dependent on its neighbors. If we consider this as an update rule, by iteratively applying the rule the boundary conditions will dissipate outwards and perhaps converge to a solution, where further iterations yield no change.
Let be the -th iteration, at position in the grid. Thus our update rule can be represented by,
Where is taken to be the initial estimation.
For an example, I considered the heat steady-state interpretation of the Laplace Equation. For each iteration step taken, the output will diffuse the initial heat until eventually it converges to the steady-state.
An initial block radiating heat is placed at the center, and kept there through the condition function.
ub = np.zeros([t+1, n+2, n+2])
ub[0] = condition(ub[0], sample)
for k in range(t):
ub[k+1, 1:-1, 1:-1] = ub[k, 2:, 1:-1] + ub[k, :-2, 1:-1] + \
ub[k, 1:-1, 2:] + ub[k, 1:-1, :-2]
ub[k+1, 1:-1, 1:-1] *= 0.25
# reapply heat source condition
ub[k+1] = condition(ub[k+1], sample)
Evaluating at n=16 and t=128, showing convergence.

Evaluating at n=128 and t=128, convergence slows down dramatically.

Evaluating at n=256 and t=512.

From this we can see that not only is convergence slow, but the rate of convergence is inversely proportional to the dimensions of the initial grid, which makes sense given the propagation process mentioned earlier.
Consider the following, where denotes the true value, and the error is given by,
Computing the error from equation (1) is not as easy as we would like it to be. Thus, instead of finding the error, let the residual be a measure of the distance between the approximation and the target 0.
Computing the residuals can be done by,
Applying equations (1) and (2) to the original PDE yields an equation for the error.
Solving the error equation can be done in a similar matter to our iterative approach to the Laplace equation, where we have an initial guess for the error, typically zero. Notice how cancels out from equation (2b).
Once we have an approximation for the error, we can use that to correct our approximation of , in a similar notion to that demonstrated in equation (1).
Where is the error after iterations, and represents the corrected approximation.
As mentioned prior, the way in which we have formulated our numerical scheme yields equations dependent on the neighbors of each descretized cell. This locally binds our convergence, as the larger the grid size grows, the longer it will take for information to propagate through the domain.
Geometric Multi-Gridding attempts to solve the equations recursively over a series of different sized "grids", the matrices we use. Typically, you will see the largest matrix defined as the fine grid, and the smallest matrix as the coarse grid. The way in which we move through the grids is what defines the type of "cycle".
Moving through the grids requires some operations and terminology common to the literature.
In solving the poisson equation numerically, the resulting equations have the effect of smoothing the solution. For example, in solving the error equation:
def smooth_errors(e,r):
# expects bounded matrices
x = e[2:, 1:-1] + e[:-2, 1:-1] + \
e[1:-1, 2:] + e[1:-1, :-2]
x -= r[1:-1,1:-1]
return x * 0.25
To move between grids requires a scheme for interpolation. A simple approach to move from a grid to a grid is to take the average of each 2x2 region and collapse that into a single pixel.
def restrict(x):
y = np.zeros([((i-2)//2) + 2 for i in x.shape])
y[1:-1, 1:-1] = x[1:-1:2, 1:-1:2] + x[2::2, 1:-1:2] + \
x[1:-1:2, 2::2] + x[2::2, 2::2]
return y * 0.25
Prolongation is the more complex of the grid operations, requiring the interpolation between points. A surprisingly effective, albeit naive approach, is inverse of the simple restriction. Expand each pixel into a 2x2 region verbatim.
def prolong(x):
y = np.zeros([(i-1)*2 for i in x.shape])
# expand by factor of 2
y[1:-1:2, 1:-1:2] = x[1:-1, 1:-1]
y[2::2, 1:-1:2] = x[1:-1, 1:-1]
y[1:-1:2, 2::2] = x[1:-1, 1:-1]
y[2::2, 2::2] = x[1:-1, 1:-1]
return y
Ofcourse, this does not need be so naive.
def prolong_smooth(x):
y = np.zeros([(i-1)*2 for i in x.shape])
# expand by factor of 2
y[1:-1:2, 1:-1:2] = x[1:-1, 1:-1]
y[2::2, 1:-1:2] = x[1:-1, 1:-1]
y[1:-1:2, 2::2] = x[1:-1, 1:-1]
y[2::2, 2::2] = x[1:-1, 1:-1]
# take inner averages
y[2:-2, 2:-2] = y[3:-1, 2:-2] + y[1:-3, 2:-2] + \
y[2:-2, 3:-1] + y[2:-2, 1:-3]
y *= 0.25
# compute directional differences at the bounds
y2 = 2 * y
y[2:-2, 1] = y2[2:-2, 2] - y[2:-2, 3] # left side
y[2:-2, -2] = y2[2:-2, -3] - y[2:-2, -4] # right side
y[1, 2:-2] = y2[ 2, 2:-2] - y[ 3, 2:-2] # top side
y[-2, 2:-2] = y2[-3, 2:-2] - y[-4, 2:-2] # bot side
# corner values are the average of their neighbors
third = 1.0 / 3.0
y[ 1, 1] = (y[ 1, 2] + y[ 2, 1] + y[ 2, 2]) * third #top left
y[ 1,-2] = (y[ 1,-3] + y[ 2,-2] + y[ 2,-3]) * third #top right
y[-2, 1] = (y[-2, 2] + y[-3, 1] + y[-3, 2]) * third #bot left
y[-2,-2] = (y[-2,-3] + y[-3,-2] + y[-3,-3]) * third #bot right
return y
A V-Cycle, given in name by the diagram of grid traversals, is algorithmically given by:
Graphically this produces the following:


On the topic of initialisation, a good first estimation would of the problem could ofcourse arrive from merely solving the coarsest problem and prolongating that outwards to the finest grid.
# solve the coarse problem as an initial guess
ub[0] = condition(ub[0],masks[0],r=r)
for _ in range(q):
ub[0,1:-1,1:-1] = smooth_laplace(ub[0])
ub[0] = condition(ub[0],masks[0],r=r)
coarse = restrict(ub[0])
for _ in range(d-1):
coarse = restrict(coarse)
for _ in range(q):
coarse[1:-1,1:-1] = smooth_laplace(coarse)
coarse = condition(coarse,masks[-1],r=r)
for i in range(d-1):
coarse = prolong(coarse)
coarse = condition(coarse,masks[-i-2],r=r)
ub[0] = prolong(coarse)
Convergence can then be specified by a tolerance , such that .
The implication being that the mean squared error between convergence iterations will decrease until acceptable.
Running at a tolerance of , for at a size of , traversing 6 grids, applying 30 smoothing iterations on each grid,
and 50 on the coarsest grid.

With initialisation,

With smooth prolongation,

With initialisation and smooth prolongation,

Another scheme for grid traversal is the W-Cycle, in which instead of traversing upwards the full path, one:

With initialisation,

With smooth prolongation,

With initialisation and smooth prolongation,

The laplace iteration can be turned into a kernel used in 2D-convolution, which is very popular in the deep learning field, and has often support for GPU accellerated versions of the operation to allow for massively parallel execution across the grid.
import torch.nn.functional as tf
'''
0 | 0.25 | 0 f[i-1,j-1] | f[i,j-1] | f[i+1,j-1]
------------------- ------------------------------------
f[i,j] = 0.25 | 0 | 0.25 * f[i-1,j] | f[i,j] | f[i+1,j]
------------------- ------------------------------------
0 | 0.25 | 0 f[i-1,j+1] | f[i,j-1] | f[i+1,j+1]
'''
w = torch.zeros(1,1,3,3)
w[0,0,1,:] = 0.25
w[0,0,:,1] = 0.25
w[0,0,1,1] = 0
multi_grid[i][:,idx:idx+1] = tf.conv2d(multi_grid[i][:,idx:idx+1], w, padding=1)
Likewise, the naive prolongation used prior can be done quite easily as a transposed 2D-convolution.
import torch.nn.functional as tf
'''
f[i,j] | f[i+1,j] 1 | 1
---------------------- = ----- * f[i,j]
f[i,j+1] | f[i+1,j+1] 1 | 1
'''
up = torch.ones(1,1,2,2)
multi_grid[i+1][:,0:1,1:-1, 1:-1] = tf.conv_transpose2d(multi_grid[i][:,idx:idx+1,1:-1,1:-1], up, stride=2)
This converges much faster than both V-Cycles and W-Cycles. For a fine grid, at 6 traversals
and a tolerance of .

Extending to a fine grid with 10 traversals at a tolerance of is done easily.

Naive
Multigridding